性爱直播

解读方式: 图文方式 生成日期: 2024-12-09
来源: 性爱直播 解读单位: 自治区兽药饲料监察所
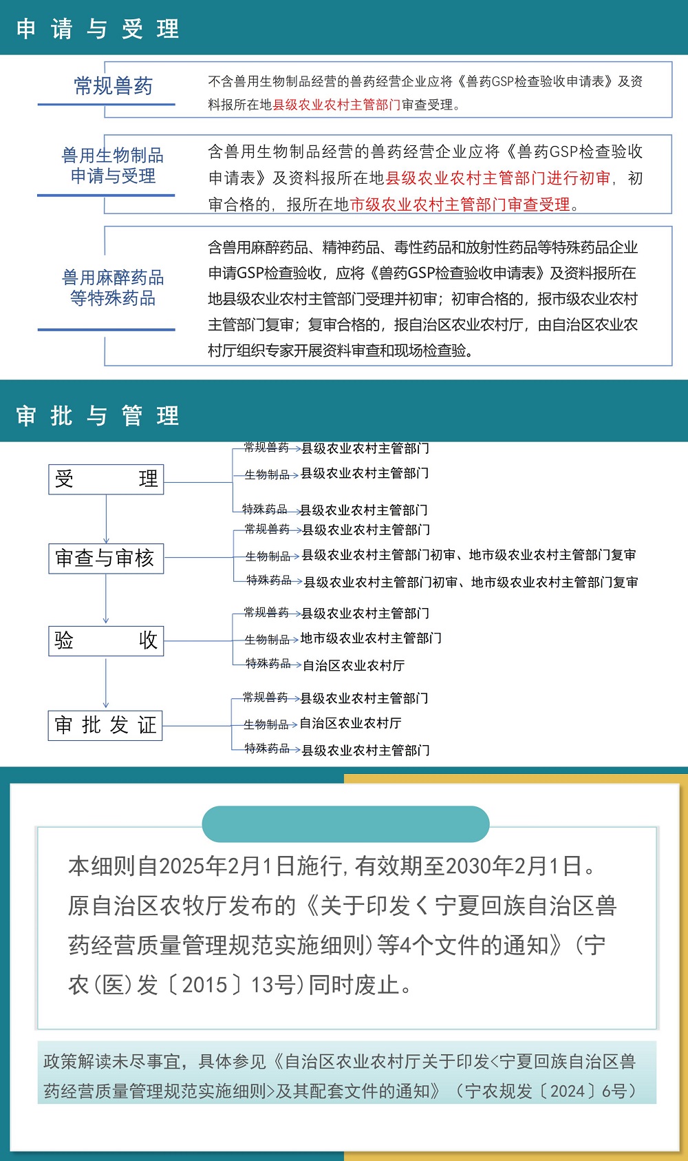
图文解读《宁夏回族自治区兽药经营质量管理规范实施细则》及其配套文件

附件下载:

扫一扫在手机打开当前页

主办:性爱直播·P站免费色情直播 网站维护电话:0951-5169901

地址:宁夏回族自治区银川市金凤区北京中路159号 网站标识码:6400000046

宁ICP备19000526号-1 Copyright 2009 xa-zb.com All Right Reserved 宁公网安备 64010602000541号