性爱直播
无障碍
长者版
政策解读
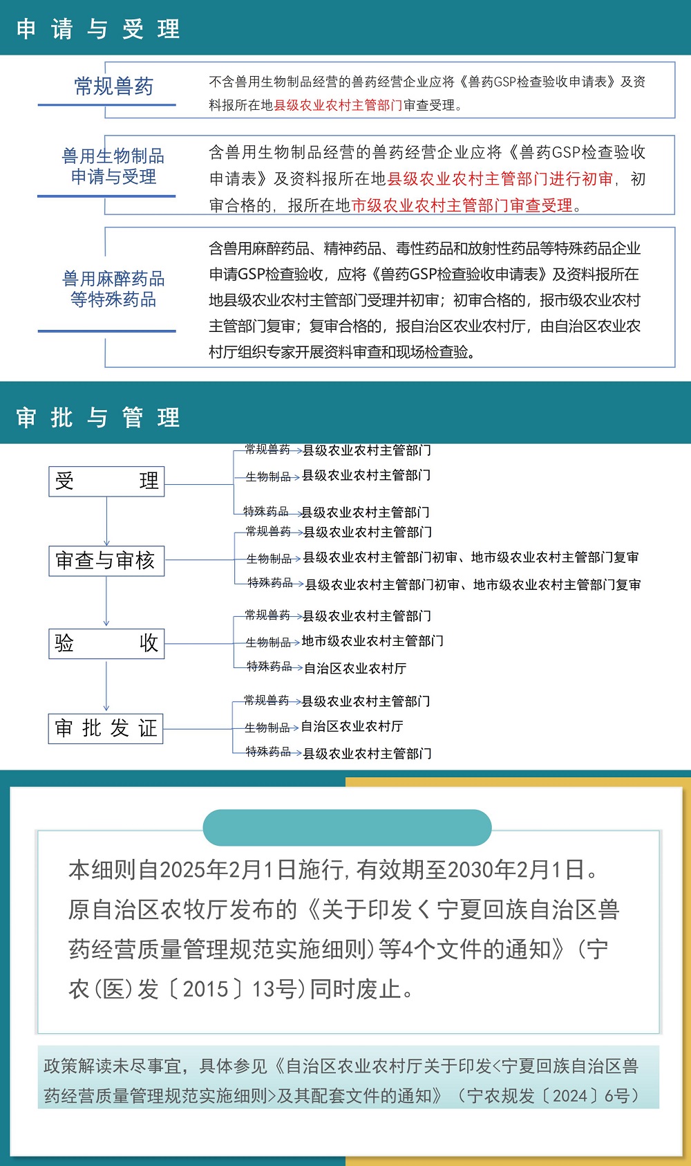
图文解读《宁夏回族自治区兽药经营质量管理规范实施细则》及其配套文件
来源:性爱直播
相关文件:
性爱直播 关于印发《宁夏回族自治区兽药经营质量管理规范实施细则》及其配套文件的通知
附件下载: